LE COAXIAL ALTEC 604


 

C'est en 1943, sauf erreur de ma part, que Monsieur James B. LANSING a associé son meilleur haut-parleur de basses à un petit moteur d'aigus, le 801 je crois. Ainsi est né le 601, ancêtre du 604. Je ne connais pas les raisons qui ont présidé à ce choix, courant à l'époque, des haut-parleurs concentriques.

ALTEC 604 - 8G
38 cm

GEGO 46 cm

Toujours est-il que la source unique qu'ils constituent présente beaucoup d'avantages, notamment en termes de phase sur les impulsions. Je ne suis pas spécialiste des haut-parleurs, mais j'ai des oreilles, et c'est toujours sur des sources uniques que je trouve les bruits secs, genre baguettes de tambours entrechoquées, les plus vraisemblables. A fortiori, sur une batterie " y a pas photo ".
Chaque médaille ayant son revers, la construction impose que le pavillon soit petit, ce qui nuit à la répartition spatiale des aigus. Le 604 Altec est un HP d'égoïste, et dans une pièce normale, la zone d'écoute avoisine le mètre carré ! ! !
Alors, si je prends la plume pour vous parler de ce HP, c'est quand même qu'il vaut la peine qu'on s'occupe de lui.
Après 20 ans d'efforts, j'ai réussi à voler le 604-8G en coupe de Michel (Michel, c'est un ami : il me connaît bien et il m'aime bien quand même !). Je vous en fait quelques photos pour que vous visualisiez bien toute la tripaille du machin.

 

Pour ceux qui connaissent, on retrouve tel quel le saladier et la pièce magnétique du 515B. Le tout est surmonté par le moteur d'aigus, lui aussi pratiquement identique à sa version " libre ".
Un tube conique en une sorte de ZAMAC constitue l'amorce du pavillon exponentiel à secteurs.

Les caractéristiques sont les suivantes (604 - 8G) (le dernier monté avec aimants ALNICO).
Grave :
· Diamètre 40,64 cm - 16 pouces - 17 kg environ.
· Ouverture du baffle : 35,9 cm - 14 1/8 ''
· Diamètre des trous de fixations - 38,1 cm - 15''. (Ces dimensions sont légèrement différentes pour les premières versions, destinées à être montées par l'intérieur de l'enceinte).
· Puissance : 65 W.
· Sensibilité : environ 101 db / W.
· Bande passante : 40 à 2500 Hz. Ces deux dernières caractéristiques dépendent énormément de l'enceinte utilisée.
· Impédance 8 ohms - 1mH environ (dans l'entrefer).
· Résistance en continu : 6 ohms.
· Bobine 3 pouces, fil alu. 0,2 x 0,7 mm bobiné sur la tranche.

Aigus :
· Bobine 4,4 cm - 1,75 ''
· Impédance 8 ohms - résistance 6,5 ohms.
· Puissance 10 W - rendement 106 dB / 1 W.

On peut largement améliorer les caractéristiques auditives du 604 en faisant quelques aménagements sur la partie aiguë. Le grave est totalement satisfaisant.

Le caisson de votre serviteur, orné d'un 604 E.


Les modifications du 604

1) Le filtre
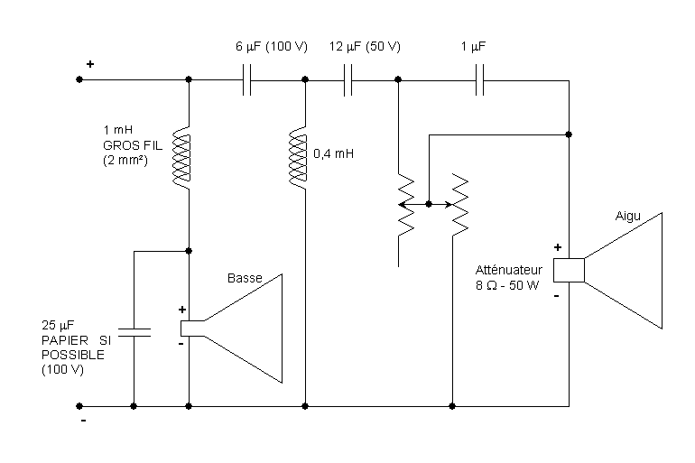
Comme souvent à cette époque, le filtre a été traité à la sauvage : selfs à fer et condensateurs chimiques ! Le filtre d'origine est à jeter ! On peut garder la façade et l'atténuateur !
Nous avons gardé les valeurs ALTEC et la seule amélioration porte sur une petite tricherie dans l'extrême aigu : le condensateur de 1 µF que l'on trouvera en parallèle avec le potentiomètre.

Voici le schéma :

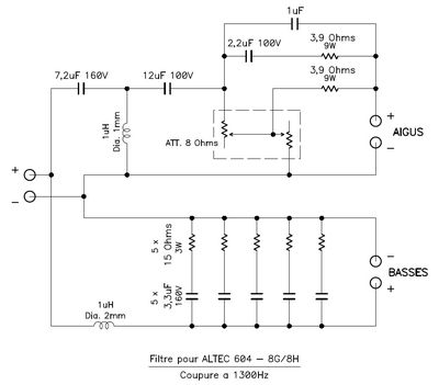
FILTRE POUR ALTEC 604 - 8G.
Condensateurs papier si possible - selfs à air.

Utiliser du câble brins.
- 2,5 ou 4 mm² basse.
- 1 mm² aigu.

Alors, si vous voulez que cela marche, je vous invite à respecter les règles suivantes :

• Pour la self de basse, qui voit passer un courant important, prenez du gros fil. Une section de 2 mm² est bien, car il y a une longueur importante dans le bobinage. •Pour la self des aigus, une section de 1 mm² va bien.
On peut trouver de superbes selfs à fil plat compactes, de forte section et de très faibles résistances - c'est l'idéal ! !
• Tous les condensateurs sont HYPER IMPORTANTS :
· Sont interdits : les chimiques.
· Sont tolérés : les films plastiques divers.
· Sont acceptables : les polysulfones et autres films haut de gamme.
· Sont conseillés : les papiers huilés. Ils sont difficiles à trouver, tous les miens viennent de vieux stocks militaires. Il est tout à fait possible de faire des assemblages série / parallèle. Ne me demandez pas pourquoi, mais le son est d'une vérité et d'une transparence exceptionnelle avec cette technologie.
· A éviter : les pièges à cons : condos exotiques hors de prix..
• L'atténuateur, un double potentiomètre qui garde l'impédance constante, doit tenir 50 ou 100 W pour avoir une bonne durée de vie et ne pas trop chauffer.
Comme pour le reste de l'enceinte, le câblage du filtre doit être fait en fil choisi. Les meilleurs résultats ont été obtenus avec le fil multibrins en cuivre très pur et constitué par un très grand nombre de tous petits fils, de 0,05 à 0,07 mm² de section, genre fil LEONISCHE. Ce câble est disponible chez SONOLIGHT à Toulouse par exemple. Ce fil améliore grandement le résultat total, et ceci quelle que soit l'enceinte qui le reçoit :
· Aigu plus fin et qui semble plus étendu dans le haut du spectre.
· Grave plus ferme avec moins de boum boum et beaucoup plus d'informations.

Comme vous pouvez le voir, le filtre comporte une section grave à 12 db par octave, alors que la partie aiguë est à 18. Ce paradoxe s'explique facilement : c'est la membrane des basses qui fait une coupure haute naturelle, tout simplement en raison de sa masse. En plus les aigus fournis par le haut-parleur de grave sont émis par le centre du cône, près de la bobine. Dans notre cas, cette zone est masquée et par le pavillon et par le feutre central antipoussière.

 

2ème épisode : nouveauté août 2006

 

En analysant des versions récentes ( ?) de filtre d'origine ALTEC pour 604.8G, j'ai trouvé que les valeurs des Selfs avaient très légèrement varié.

Voici le schéma, qui n'a pas changé dans sa structure, mais seulement dans ses valeurs. Il est à remarquer que le condensateur de 3,3 µF qui est parallèle sur l'atténuateur n'est pas d'origine sur le schéma ALTEC. C'est moi qui l'ai rajouté. La chambre de compression perd un peu de rendement entre 15 000 et 20 000 Hz. Ce condensateur assure une compensation de cet effet.

 

 

 

J'en ai monté une paire afin de faire la comparaison avec la version antérieure.

Les résultats d'écoute sont les suivants :

En gros : une écoute plus reposante, même si le haut-parleur reste un ALTEC 604, inégalé en termes de présence, énergie rayonnée, précision, clarté. De l'avis des auditeurs attentifs qui se sont succédés à l'auditorium : un filtre à faire d'urgence !

Pour vous simplifier la vie, je vous ai fait un circuit imprimé. Pour des raisons de coût, j'ai opté pour la technologie traditionnelle du DFTM (double face, trous métallisés). Ceci permet une bonne quantité de cuivre pour les liaisons, car elles sont doublées. Les pistes sont larges ainsi que vous pouvez le voir sur les photos.

Toujours pour faciliter la vie, j'ai choisi d'utiliser des condensateurs modernes, à film plastique. Pour régler le problème du courant à y faire passer, j'ai prévu plusieurs condos en parallèle.

Le " cuivre " dispose ainsi de perçages multiples permettant l'implantation de composants avec des entre axes variés, et plusieurs emplacements sont prévus pour mettre en parallèle des condos divers afin d'arriver pile à la bonne valeur. Toutefois, la précision n'est pas importante, ce qui compte c'est que les deux filtres G et D soient traités de la même manière.

Les Selfs peuvent être à fil rond ou a fil plat.

Personnellement j'aime bien les Selfs à fil plat, séduisantes !

Il est important d'avoir du gros fil afin de maintenir la résistance à une faible valeur, surtout pour le grave car cette résistance interne s'ajoute à celle du câble et à l'impédance de sortie de l'ampli pour détruire le facteur d'amortissement !

Je vous rappel que le facteur d'amortissement est le rapport entre un signal à la sortie de l'ampli avec ou sans le haut-parleur.

Plus il y a de résistances parasites, plus votre haut-parleur fera (dans le sens fabriquer) du grave où il n'y en a pas !

Les Selfs à fil plat de ces valeurs ne sont pas disponibles dans le commerce. Il faut les fabriquer, ou encore acheter chez " JANTZEN " les valeurs immédiatement supérieures (1,8 mH et 0,56 mH) et les débobiner pour obtenir la bonne valeur.

L'atténuateur reste inchangé.

3ème épisode : nouveauté mai 2007

J’en parlais plus haut : jusqu’à présent je n’ai utilisé que les valeurs de composants trouvés dans les filtres Altec.
Je me suis borné à recopier les schémas d’origine avec de meilleurs composants.

Depuis longtemps, j’avais envie de vérifier un peu tout cela à l’oscillo. Vous savez que je suis un peu…disons primaire, sur le plan intellectuel.
Or, vous le voyez, Altec a conçu deux schémas identiques, mais avec des valeurs différentes, et ceci pour un seul et même haut parleur. Bizarre, non ?

Je me suis dit que - peut être – ce montage n’était pas aussi absolu, parfait que je le pensais…

Je me suis donc mis à l’établi, avec un géné. et un ampli. d’un côté ; deux résistances de 8 Ω, un voltmètre alternatif et un oscillo de l’autre.

J’ai commencé par le grave.
Je n’aime pas les Selfs de valeurs trop importante, elles sont inutilement  résistives.
J’ai donc opté pour une 1 mH, comme sur la version de base d’origine.
J’ai constaté qu’avec 16.5 μF j’avais une coupure à peu prés à 1500 Hz comme recherché .
(Altec version 1 : 1 mH et 25 μF).

L’oscillo me montrait une crête, une légère remontée du signal vers 900 Hz.
Sur les conseils avisés de la maison du haut parleur (pub gratuite), j’ai déterminé précisément la résistance talon permettant d’annuler la résonance indésirable : 3 Ω (j’ai fait avec un potar de puissance).

Comme j’utilise 5 condensateurs de 3.3 μF en parallèle, j’ai pu diviser mes 3 Ω en 5 x 15 Ω de 3 w chacune.

Ceci fait, j’ai obtenu à - 3 db une coupure à 1300 hz , parfait, car je souhaitais aussi baisser un peu la fréquence de coupure. Je soupçonne en effet le « grave » de pas être très à l’aise aussi haut.

Restait à faire la partie haute : grosse surprise !

Pour obtenir une courbe correcte, à - 3db à 1300 hz, j’ai du placer en tête de filtre 7.2 μF (en lieu et place du 6 μF de Altec) mais surtout, la Self a du passer à 1μH (au lieu de 0.5).

Après le deuxième lot de capas destinés à durcir la pente (18 db) pour protéger la fragile bobine d’aigus, j’ai placé l’atténuateur.

Ce réglage agît sur la sortie aiguës via une 3Ω9 / 9w.

En parallèle sur le réglage, j’ai placé un réseau constitué par un condo de 2 μF et 3Ω9 / 9w en série. Ceci laisse passer du haut médium en permanence. Le réglage se retrouve agissant donc principalement sur le médium.
Pour compenser la chute du rendement du Tweeter vers 15/20khz, j’ai comme d’habitude ajouté 1 μF à cheval sur les réseaux déjà décrits.

Et alors ?

Une dureté dans le médium qui me gênait depuis toujours à disparu ! Ce devrait être la résonance dans les 900Hz évoquée ci-dessus.

Sinon comment décrire ?

Le son s’est dématérialisé des enceintes, et la scène sonore s’est élargie, donnant même l’impression que les HP sont devenus moins directifs ! ! !

Ce qui s’est énormément amélioré, ce sont les « petites » percussions, les attaques de piano ou guitare, enfin vous voyez, tous les petits bruits secs. Peut être des phases mieux respectées ?

La localisation, pourtant très bonne avant, s’est encore précisée, avec comme corollaire une encore plus grande impression d’énergie dégagée sur les attaques.

Scène plus large, positionnement des instruments précis et stable donnent une ouverture et une aération nouvelle au système.

Logiquement, les graves sont inchangés. Le reste du spectre étant moins bouillie, ils se détachent dans les tuttis.

Globalement, et sauf si l’on fait une écoute attentive, l’ensemble donne un peu l’impression d’avoir perdu de son côté spectaculaire ! Le son est moins projeté. Comme la scène est plus large, la puissance est mieux répartie.

En écrivant ces lignes, j’écoute à un niveau « confortable » (entre 55 et 100 db, c’est ce que j’ai à ma place dans la  halle au grain de Toulouse) le disque de demo. de référence Recording. Impressionnant !

Amis lecteurs, si vous passez dans le coin, amenez vos disques, l’auditorium vous est ouvert.

filtre altec



2) Le moteur d'aigus.

Un capot métallique protège la membrane d'aigus. Ce capot supporte deux connecteurs rapides pour la connexion vers le filtre. Sur les versions récentes, le + et le - sont repérés par les couleurs rouge et noir.
Ce capot tient par trois vis que l'on peut enlever sans précautions particulières. (Au remontage, on pourra les graisser un peu, si possible d'un soupçon de graisse silicone, ceci pour prévenir un blocage dû a l'oxydation).
D'un coup de feutre ou de pointe à tracer, repérez sur la plaque polaire le fil + et le fil - pour le remontage.
Vous pouvez libérer le capot en desserrant les deux vis de connexion des fils.

 

Pour les étapes suivantes il convient de prendre un minimum de précautions.
1) Ménagez-vous un espace de travail propre - éliminez surtout les sources de limailles qui pourraient venir se loger dans l'entrefer.
2) Préparez les accessoires suivants :
· Papier abrasif 800 ou 1200.
· Un petit peu d'eau.
· Ruban adhésif en papier crépon pour peintres, largeur 15 à 20 mm.
· Chiffon propre NON PELUCHEUX (coton).
· Ouate imbibée pour polissage.
· Ruban adhésif ''normal''.
· Du coton hydrophile.
3) Dégagez les femmes et les enfants - vous allez avoir besoin de calme et d'attention !
4) A l'aide d'un tournevis enfilez un peu de coton dans le conduit du pavillon - c'est pour récupérer le peu d'eau qui passera dans les fentes de la pièce polaire pendant le polissage. Il n'y a pas de pièce fragile à cet endroit.
Certains modèles ont été équipés d'une petite grille métallique antipoussière située au bout du tube - sur mes 604 cette grille a été ôtée, mais c'est difficile à faire avec le pavillon.

Posez ensuite le HP bien à plat ''les fesses en l'air''.
Quand vous êtes prêt, vous pouvez desserrer les trois vis de fixation de la membrane d'un quart de tour chacune (c'est pour éviter les contraintes qui pourraient apparaître si vous desserrez une vis alors que les autres restent bloquées).
Ensuite vous ôtez les trois vis.
La chambre de compression arrière, en bakélite, vient toute seule.
La membrane est maintenant à nu - FRAGILE ! ! !

 

Voici une autre version de la membrane d'aigus. Les fils sont raccordés avec des cosses 6,35 mm. Malgré un diamètre légèrement supérieur elle est totalement compatible.

 

L'équipage mobile est maintenu et guidé par deux pions de centrage.
Il faut décoller doucement le tore en bakélite qui supporte la membrane de façon bien symétrique. C'est important pour ne pas mettre la bobine mobile en travers dans l'entrefer, ce qui pourrait la blesser ou la fausser, ou pire, la décoller de la membrane. Vous le verrez après démontage, la bobine est collée sur la membrane par du vernis !
S'il le faut, une lame de " cutter " peut aider à décoller une membrane qui adhère un peu trop à la plaque de champ.
Attention - FRAGILE !


Une fois ôtée, la membrane doit être stockée à l'envers, bobine vers le haut, dans une boîte remplie de coton hydrophile et stockée en haut de l'armoire (attention au chat !)


Une fois la membrane sauvée, la deuxième opération à faire d'URGENCE est de protéger l'entrefer des poussières et limailles.
•N'approchez pas d'objet métallique.
•Avec le ruban de papier crépon, protégez la fente de l'entrefer comme sur la photo, en laissant accessible la plus grande surface de la pièce de compression sur laquelle nous allons travailler.

Le polissage.

Le papier abrasif doit être travaillé mouillé. Mettez le à tremper dans un peu d'eau.

L'état d'origine.
L'entrefer est protégé.
Le dôme a été passé au papier abrasif

Egouttez-le, puis doucement, passez-le sur toute la surface du dôme, en évitant d'abîmer la protection de l'entrefer.
La qualité de votre polissage se juge au doigt. Une fois la surface devenue bien lisse au toucher, ce qui ne demande que quelques minutes, vous pouvez essuyer soigneusement votre pièce de phase.
Avec un tournevis fin et votre chiffon, séchez au mieux les fentes de la pièce.
La finition se fait avec un tampon d'ouate imbibée de polish. Il faut obtenir un effet miroir sur votre pièce. Là encore, quelques minutes suffisent.

Une fois finie votre pièce est soigneusement essuyée, ainsi que les fentes, comme précédemment.
Pour ne rien vous cacher, il m'est arrivé de rincer les fentes en faisant couler un peu de trichlo. versé dans la trompette, le haut-parleur une fois retourné ! (Faire très attention à ne pas en verser sur la membrane de basse ! Il serait dans ce cas prudent de la protéger par une bonne épaisseur de chiffon !).
Laissez sécher.
Vous allez pouvoir maintenant procéder au remontage.
Reprenez votre membrane d'aigus, assurez-vous visuellement que la bobine est bien collée sur la membrane, avec un fin pinceau souple, ou un peu d'ouate, époussetez la bobine mobile SANS FORCER DESSUS, bien entendu ! Soyez léger et délicat !
Reposez-la dans sa boîte.
Eliminez toute trace d'objet en fer ou en acier, essuyez une dernière fois votre pièce polie et la plaque de champ.
Ôtez le ruban adhésif qui protège l'entrefer.
Prenez un bout de ruban adhésif ''normal'' et glissez-le dans l'entrefer en lui faisant suivre la fente, ceci afin de récupérer les traces de poussière ou de limailles qui traînent en général à cet endroit. Si la colle est trop efficace, calmez-la en lui passant les doigts dessus !
Passez plusieurs bouts de ''scotch'' ™ des deux côtés de l'entrefer. Assurez-vous à chaque fois qu'il n'y ait pas - ou plus - de particules collées. Il faut que l'entrefer soit parfaitement libre, sinon vous risquez des bruits indésirables dans l'aigu ! ! !

Sur le HP qui a servi à faire les photos, j'ai eu une petite paillette de métal, pile dans l'entrefer et que l'on voit bien sur cette photo.

J'ai mis un quart d'heure à l'ôter ! ! !

 

Dès la fin de cette opération, replacez la membrane en suivant les deux petits guides, et en vous assurant que les trois trous de fixation tombent en face des trous taraudés ! ! !
Ouf, le plus délicat est fait !
Bon, maintenant, vous avez une décision à prendre.
L'amélioration de la chambre de compression du Altec Coaxial que je décris ici est transposable à tous les moteurs d'aigus équivalents, et a été appliquée avec succès à des moteurs JBL par exemple.
Le moteur Altec est équipé d'une compression arrière (celle qui tient avec les mêmes vis que la membrane).
Les moteurs JBL, identiques en construction, n'en sont pas munis.
Vous pouvez opter sur l'une ou l'autre des solutions en remontant votre Altec.
En ce qui me concerne, je n'ai pas pu me faire une opinion quant à la meilleure solution : les comparaisons ne sont pas faciles à faire !

Choix 1 : Vous gardez votre contre dôme.
Cette pièce en bakélite est placée à quelques millimètres de la membrane. Dans cet espace les ondes stationnaires qui pourraient s'établir seraient d'une longueur d'onde du même ordre, et si l'on compte 3,33 mm par exemple, on tombe sur une fréquence de 100 kHz.
C'est au-delà des fréquences audibles, mais selon les modes de vibration, il peut y avoir plusieurs fréquences proches qui interfèrent entre elles et peuvent alors donner des battements dans la zone audible.
Ceci est une supposition, un risque, qu'il convient de minimiser autant que faire se peut, bien que je n'ai jamais tenté de le mettre en évidence et de l'évaluer.
Donc, pour diminuer le risque de résonances dans cette étroite cavité, je procède ainsi :
•Je garnis l'intérieur de ruban adhésif double face.
•Je place une fine couche de peau de chamoix en évitant les plis. A l'aide d'un ''cutter'', j'arase juste à la limite du dôme.



Une fois ainsi équipée, la pièce arrière peut être remontée, les trois vis serrées de façon progressive et sans exagération.

Choix 2
Si vous ne gardez pas votre contre dôme, les vis risquent d'être trop longues. Utilisez des entretoises et une rondelle plate côté bakélite, pour rattraper la hauteur.
Le capot sera équipé d'un matériau amortissant d'environ 1 cm d'épaisseur. Un feutre de laine serait idéal, mais une mousse dense de bonne qualité (latex) peut parfaitement faire l'affaire.

Dans tous les cas, le capot sert à faire l'étanchéité des aigus, pour éviter à la membrane d'aigus de subir les assauts de pression de la membrane de grave.
Il faut veiller donc à la planéité du plan de joint.
Le mieux est d'utiliser une fine couche de pâte à joint démontable (utilisée en automobile et que l'on trouve dans les centres autos).
On vérifiera aussi l'étanchéité au niveau des borniers. Un peu de joint silicone pourra faire l'affaire.

Dernière opération.
Les fils utilisés entre le capot et la bobine mobile seront changés par des petits bouts de léonische de 1 mm² et de 10 cm de long environ.
Les cosses seront soudées dessus (pas de cosses serties !).
Pour parfaire les contacts, il sera bon de rallonger les vis de 1 mm afin de pouvoir ajouter des rondelles éventail.

Après remontage du capot, et enlèvement du coton placé dans la trompe, le haut-parleur est prêt à être utilisé.
Si vous faites cette modif., vous seriez gentil de me donner des nouvelles sur mon mail ! (mail@mev.fr).

Du ''Léonische'' de 1, 2,5 et 4 mm².
A consommer sans modération pour améliorer spectaculairement n'importe quelle enceinte.
Membrane, spider et bobines neuves.
Comparaison des bobines 8 et 16 ohms.
Ensemble mobile monté.

 

Une antiquité : le coaxial 12 '' 3XL Espagnol ROSELSON (25 W) du début des années 60...
Appelé triaxial... (?)

 

 

Ce HP a été remembrané de neuf et vous avez suivi sa modification.

A côté, j'ai mis un pavillon portant encore son feutre. (Il y a eu deux diamètres de feutre, le HP porte le plus grand, le pavillon est équipé du petit).
Le pavillon est en deux pièces. Il est possible de le raccourcir en DECOLLANT les deux pièces, on peut garder juste la partie tubulaire et utiliser ainsi la membrane de basse comme pavillon circulaire.

Sur cette photo on voit un HP monté de cette façon.
J'ai une paire d'origine (au bureau) et une paire ''raccourcie'' (à la maison). Je ne saurais me prononcer sur l'intérêt réel de travailler avec une trompette courte.

 

Décembre 2003

Les haut-parleurs qui ont servi aux photos ci-dessus et que j'utilise pratiquement tous les jours ont subi une nouvelle modification qui me semble satisfaisante.
Au fil des semaines, le son produit par les trompettes multicellulaires m'est devenu insupportable !
Toutes les musiques me donnaient l'impression d'être entachées de ''coin coin'' et à force, je n'entendais plus que cela ! Il y a certainement une grosse part psychologique, mais tout de même ! N'oublions pas qu'à la maison j'ai une autre paire avec les trompettes ''raccourcies'' que j'écoute aussi pratiquement tous les jours et qui ne m'ont jamais donné cette impression !
Alors je me suis offert un petit cadeau de Noël dont je rêvais depuis longtemps : j'ai dessiné la trompette qui me semble correspondre aux besoins du 604.
A savoir :
-Trompette circulaire pour diminuer un peu la directivité.
-Longueur correspondant à la base du pavillon d'origine, ceci afin de permettre un ''raccord'' avec la membrane de basse via le feutre.
-Trompette massive construite avec une matière inerte et peu sonore (RILSAN NOIR). (Un joli bois devrait pouvoir être utilisé avec succès).

 

 

Les essais ont été menés à deux. Un auditeur compare les deux trompettes ''en temps réel'' pendant que l'autre présente alternativement l'une et l'autre en position au centre du H.P.

 

 

Quel que soit le genre de son ou de musique écouté, les résultats nous ont parus flagrants et en faveur du pavillon raccourci.
Le son ''pincé'' est parfaitement identifiable avec le multicellulaire.
A priori, ce n'est pas le fait qu'il soit multicellulaire qui gène, mais bien sa fréquence de résonance propre qui est liée à la longueur et à sa forme.
A la suite de ces essais, menés sans le feutre, l'équipement a été posé définitivement (sans oublier le joint caoutchouc d'origine visible sur la photo).
La feutrine noire, taillée selon le grand diamètre d'origine dont je parlais ci-dessus (18,5 cm), a été collée à la néoprène sur le bord de la trompette.

 

 

Je n'ai pas collé l'extérieur du feutre sur la membrane basse. Ca n'a pas l'air de poser de problèmes audibles !
Après quelques semaines, je suis bien content du résultat !

 

(réalisées selon le plan par mon tourneur habituel, les pièces ont coûté environ 150 € pièce).

Cliquer ici pour visualiser la pièce trompette pour Altec 604.

Cliquer pour visualiser la description et les spécifications en anglais en version PDF.